
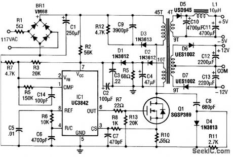
Cung cấp này sử dụng một SGS-Thomson UC3842 vi mạch trong một điều flyback off-line, cung cấp + 5 V tại 4 A và ± 12 V ở 300 mA. Điều này cho phép một nhỏ tần số cao (50 kHz) biến áp, xử lý một lượng lớn năng lượng được bình thường trao bởi một máy biến áp 60 Hz. Q1 là một 5-A MOSFET 500-V, và các điốt nhiều loại nhanh chóng phục hồi. T1 có một chính quanh co 45 lần lượt của # 26 dây. Các cuộn dây 12-V là mỗi 9 lượt # 30 dây, vết thương hai dây. Cuộn dây 5-V là 4 lượt bốn bifilar # 26 dây. Kiểm soát (phản hồi) quanh co là hai hai dây, parallel10-turn, # 30 cuộn dây. Cốt lõi là Ferroxcube EC35-3C8 với một chân 3/8 trung tâm. Url In lại số này
IC UC3842 hay KA3842 là một
* IC KA3842 có 8 chân và nhiệm vụ của các chân như sau :
- Chân 1 ( COMP ) - đây là chân nhận điện áp so sánh, điện áp chân số 1 tỷ lệ thuận với điện áp ra, thông thường trong mạch nguồn, chân 1 không nhận áp hồi tiếp mà chỉ đấu qua một R sang chân số 2 .
- Chân 2 ( VFB ) đây là chân nhận điện áp hồi tiếp, có thể hồi tiếp so quang hoặc hồi tiếp trực tiếp từ cuộn hồi tiếp sau khi đi qua cầu phân áp, điện áp hồi tiếp về chân 2 tỷ lệ nghịch với điện áp ra, nếu một lý do nào đó làm điện áp đưa về chân 2 tăng lên thì điện áp ra sẽ giảm thấp hoặc bị ngắt .
- Chân 3 ( CURRENT SENSE ) chân cảm biến dòng, chân này theo dõi điện áp ở chân S của đèn Mosfet, nếu dòng qua Mosfet tăng => điện áp chân S sẽ tăng => điện áp chân 3 sẽ tăng, nếu áp chân 3 tăng đến ngưỡng khoảng 0,6V thì dao động ra sẽ bị ngắt, điện trở chân S xuống mass khoảng 0,22 ohm , nếu điện trở này tăng trị số hoặc bị thay trị số lớn hơn thì khi chạy có tải là nguồn bị ngắt .
- Chân 4 ( Rt / Ct ) chân nối với R-C tạo dao động , tần số dao động phụ thuộc vào trị số R và C ở chân 4, người ta thường đưa xung dòng hồi tiếp về chân 4 để đồng pha giữa tần số dòng với tần số dao động nguồn, điều đó đảm bảo khi sò dòng hoạt động tiêu thụ nguồn thì Mosfet nguồn cũng mở để kịp thời cung cấp, điều đó làm cho điện áp ra không bị sụt áp khi cao áp chạy .
- Chân 5 là Mass
- Chân 6 : là chân dao động ra, dao động ra là dạng xung vuông có độ rộng có thể thay đổi để điều chỉnh thời gian ngắt mở của Mosfet, thời gian ngắt mở của Mosfet thay đổi thì điện áp ra thay đổi .
- Chân 7 là chân Vcc, điện áp cung cấp cho chân 7 tử 12V đến 14V, nếu điện áp giảm
< 12V thì dao động có thể bị ngắt , điện áp chân 7 được cấp qua trở mồi, khi nguồn chạy điện áp này được bổ xung từ cuộn hồi tiếp sau khi chúng được chỉnh lưu và lọc .
- Chân 8 ( Vref ) đây là chân từ IC đưa ra điện áp chuẩn 5V, điện áp này thường dùng để cung cấp cho chân dao động số 4, người ta thường thiết kế mạch bảo vệ bám vào chân 8 để khi nguồn có sự cố sẽ làm mất nguồn ở chân 8 => mạch ngắt dao động .
mạch nguồn uc3842
Đăng ký:
Đăng Nhận xét
(
Atom
)
Điện áp đầu ra phụ thuộc vào số vòng dây quấn bên trong biến áp xung nữa hả anh ?
Trả lờiXóa